El nuevo estado
democrático, equitativo y solidario, se debe crear en la nueva constitución
nacional, en la cual se plasmara el acuerdo, el pacto, el contrato social
realizado entre todos los Colombianos, reglamentado por la ley agrupada,
clasificada y organizada en un código único reglamentario de la constitución
nacional estableciendo e implementado el Derecho, entendido este como el
derecho social, en oposición al derecho privado que la mafia monárquica
imperial capitalista ha impuesto con violencia criminal y guerras fratricidas.
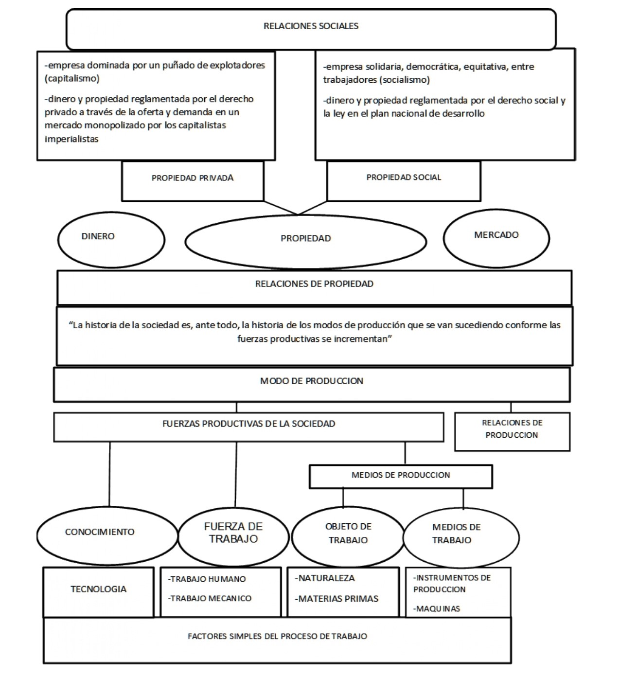
El nuevo estado democrático será el administrador del territorio nacional, el suelo y subsuelo, de las riquezas naturales contenidas en ellos; será el administrador del recurso humano, su capacidad laboral, su conocimiento, la producción de bienes y servicios estimada en el producto nacional bruto (PNB), definido su valor como el capital social nacional (CSN), registrarlo en el presupuesto nacional e invertirlo como capital de trabajo distribuido entre las empresas y entidades tanto estatales como civiles, democráticas, equitativas y solidarias, formadas mediante proyectos empresariales por trabajadores clasificados según su conocimientos, profesión u oficio, catalogados jurídicamente como socios industriales del estado, para impulsar el desarrollo económico y la infraestructura del país, a través del sistema nacional monetario y bancario, autónomo y soberano, siendo el Estado Democrático el socio inversionista aportante de capital social de ellas, mientras los trabajadores serian aportantes de trabajo social, en proporciones (%) establecidas por la ley según el sector económico, recibiendo el estado utilidades, reemplazando de esta forma, el sistema de impuestos, obsoleto e inadecuado.
Realmente se reconoce un pago y se hace efectivo cuando una persona o empresa entrega algún bien o servicio, mientras el que hace la entrega del medio de pago o dinero circulante es quien autoriza y/o concede un derecho al consumo por el valor equivalente en unidades monetarias del producto nacional bruto (PNB) o producto interno bruto (PIB).
El estado debe utilizar este porcentaje (%) de las utilidades de la siguiente forma:
20% para gastos de
funcionamiento y sostenimiento; 20% como capital de trabajo para nuevas
empresas tanto civiles como estatales que se requieran; 60% para inversión en
infraestructura y desarrollo económico y social.

FORO CONSTITUCIONAL
PREAMBULO CONCEPTUAL
En la nueva constitución nacional democrática, se debe dar el sincretismo social, adoptando la experiencia de los sistemas sociales anteriores al democrático, y prever o contemplar un periodo de transacción razonable y lógico. La asamblea popular permanente se debe convocar periódicamente cada cinco (5) años para revisar la constitución nacional y adaptarla a los cambios sociales efectuados en el transcurso de ese periodo.
NACIONALISMO
El nacionalismo es todo lo contrario al imperialismo. El nacionalismo debe ser la base de la constitución nacional y de un sistema de integración mundial, con estados democráticos, equitativos y solidarios, que representen y promuevan el desarrollo de todas y cada una de los países del mundo que administran.
la teoría económica y política del socialismo, el comunismo y la democracia, depositan la confianza inversionista y la seguridad democrática en el pueblo, mientras que el capitalismo imperialista, deposita la confianza inversionista en los supuestos "dueños" del capital social (dinero público y medios de producción social, materias primas, máquinas y herramientas), y la seguridad democrática la confía a sus fuerzas armadas militares y paramilitares, apoyados por "informantes", utilizando medios ilegales y antipopulares para lograr sus fines!
La riqueza de un país consiste en:
1) Utilizar su territorio para producir suficiente cantidad de productos alimenticios de calidad saludable para nutrir a toda su población sin discriminación alguna, sin ninguna condición o intermediación bloqueante, como un derecho económico y fundamental, relacionado directamente con el derecho a la vida y a la supervivencia de la humanidad.
A) Esto es posible creando suficientes empresas asociativas, comunitarias, cooperativas, solidarias, democráticas, es decir, empresas socialistas para garantizar que sus productos lleguen a toda la población a través del mercado social conformado por empresas de mercadeo también socialistas como canal de distribución, utilizando el papel moneda o la tarjeta electrónica monetaria (TEM), como medio de pago o dinero público.
B) Esto no es posible con empresas capitalistas multinacionales imperialistas, pues estas exportan los productos alimenticios de calidad saludable para nutrir las clases sociales elites de la corte imperial de los países bajo su control, mientras que la población marginada, a duras penas se queda con un puñado de dólares y pesos devaluados, con los cuales no alcanzan comprar ni tan siquiera comida chatarra, de segunda o tercera calidad, que distribuyen en los barrios populares los negocios de pequeños y medianos capitalistas.
2) Utilizar su territorio para construir y adjudicar a cada grupo familiar vivienda digna, de acuerdo al derecho social y al plan nacional de desarrollo (PND, elaborado por el poder social popular legislativo), a través de empresas inmobiliarias del estado socialista, capitalizadas con rubros del presupuesto monetario nacional (PMN, elaborado por el poder social económico) y sostenidas con aportes mensuales de los trabajadores de las empresas socialistas.
3) Construir vías de comunicación suficientes y de calidad para garantizar el transporte de carga y de pasajeros, y producir y/o importar vehículos para utilizar la red vial en óptimas condiciones ambientales y de seguridad contra accidentes y contaminación, creando empresas de transporte ya sean estatales o civiles con rubros del presupuesto nacional y sostenidas con aportes mensuales de los trabajadores de las empresas socialista.
4) Preparar suficiente cantidad de educadores (maestros, profesores, catedráticos, investigadores) con excelente idoneidad para implementar la calidad educativa para toda la población, así como suficientes planteles educativos en todos los niveles o grados de escolaridad (escuelas, colegios, institutos, universidades, centros de investigación tecnológica y científica), constituidos con rubros del presupuesto nacional y sostenidos con aportes mensuales de los trabajadores de las empresas socialistas.
5) Construir obras de infraestructura para y el transporte nacional e internacional aéreo y marítimo de pasajeros y de carga, para realizar en óptimas condiciones el intercambio económico, tales como aeropuertos y puertos sobre el mar, centros de almacenaje y aduanas. Producir o importar aviones y barcos adecuados tecnológicamente.
6) Preparar suficiente cantidad de profesionales de la salud, médicos, enfermeros y construir suficientes centros de salud, hospitales, clínicas, para atender a toda la población garantizando la prevención y el tratamiento de enfermedades, a través de empresas estatales y civiles, capitalizadas con rubros del presupuesto monetario nacional y sostenidas por aportes mensuales de los trabajadores de las empresas socialistas.
7) Asesorar y facilitar la creación de suficientes empresas productivas civiles socialistas, distribuyendo el presupuesto nacional entre ellas como capital de trabajo, para implementar el plan del desarrollo nacional y canalizar la iniciativa de toda la población activa en condiciones de trabajar, que aporta su capacidad laboral y su conocimiento técnico, tecnológico y científico al desarrollo del país.
El desarrollo de un país no puede depender de la buena o mala voluntad de unos supuestos "inversionistas privados", nacionales o extranjeros, debe depender de la capacidad y organización de su población en un sistema socialista que permita ejercer sus derechos en democracia, igualdad, equidad, solidaridad y justicia.
A partir de este nacionalismo, fundar una organización mundial de integración de las naciones para unificar la planeación del desarrollo mundial, en busca de satisfacer las necesidades de la humanidad, empezando por las fundamentales. Por ejemplo, no es prioritario invertir cantidades de horas hombre, de materias primas, de energía, de investigación tecnológica y científica en producir bebidas alcohólicas o armas.
El desarrollo
nacional, debe estar unido, cooperado, coordinado con los demás países del
mundo mediante la creación de un estado mundial que elabore un plan de
desarrollo mundial con delegados de todos los países subdivididos en misiones:
misión del derecho público internacional; misión económica mundial; misión
legislativa mundial y misión administrativa ejecutiva mundial, de acuerdo al
siguiente esquema estructural:

IMPERIALISMO
El imperialismo destruye las naciones, sus estados y gobiernos, convirtiendo los países en territorios desprotegidos y abandonados para anexarlos por medio de las armas, la quiebra de su economía, de su política y en general de su cultura, a través de agentes nacionales corruptos y mercenarios empotrados en gobiernos neocoloniales.
La guerra, la violencia, es una estrategia de desarrollo del imperialismo capitalista. La segunda guerra mundial es un ejemplo de ello. Destruyeron los estados aristocráticos y feudales para reconstruirlos bajo el sistema capitalista desarrollado en los estados unidos, a la vez que inoculaban en la sociedad el antivirus contra las ideas socialistas y nacionalistas, utilizando la hipérbole nazista fascista para combatir las ideas marxistas difundida entre la población judío alemana y en general en toda Europa.
De las cenizas del capitalismo, surge el imperio neoliberal, basado en las empresas multinacionales capitalistas, conquistando el mundo a sangre y fuego, destruyendo estados nacionales para construir un gobierno mundial orientado por grupos ideológicos como la masonería, el sionismo, el OPUS DEI, que predican la existencia de hombres y pueblos superiores, apoyados militarmente por la mafia internacional, convirtiendo el mundo en una aldea global, dividido en regiones controladas por agentes del imperio, sin constituciones, sin derechos, es decir, un neo feudalismo industrial, tecnológicamente preparado para controlar a cada uno de los pobladores.
Este imperio o poder mundial capitalista, tiene sus tentáculos en las comunidades de cada barrio, vereda, cantón, comuna, municipio, departamento, provincia, región o país del mundo entero. allí tienen sus raíces cimentadas las parroquias católicas, base del poder católico mundial bajo la autoridad del vaticano y la asesoría del OPUS DEI, dueños de grandes y poderosas entidades financieras multinacionales; las iglesias cristianas en todas sus variantes, financiados por el imperio; los politiqueros al servicio de la farsa electoral demagógica; las bandas delincuenciales, como escuelas de sicarios para engrosar las filas de los ejércitos mercenarios internacionales; los comerciantes que venden los productos de las multinacionales orientadas por la masonería; las entidades financieras y bancarias de la mano con prestamistas, agiotistas y usureros de toda mala clase controlados por los judíos sionistas, dueños de las finanzas del mundo entero.
En Colombia la violencia para desarrollar el cultivo del café a gran escala y la reciente violencia narco terrorista para desarrollar los cultivos de plantas que se pueden transformar en biocombustibles y productos transgénicos, es otro ejemplo de la actividad del imperialismo a nivel mundial.
Para combatirlo, es
necesario fortalecer el nacionalismo democrático, socialista, solidario. Cada
nación debe construir su propia economía, utilizando sus recursos naturales,
sus materias primas, su recurso humano, tanto en el conocimiento tecnológico y
científico como en la mano de obra calificada y no calificada.
